您好,欢迎来到青莲百奥!

Nature子刊 | 慢性疼痛为何总是治不好?空间蛋白质组发现疼痛关键靶点

你经历过那种说不清道不明的痛吗?偏头痛发作时的脑仁抽痛、腰椎间盘突出压迫的坐骨神经痛、甚至碰一下皮肤就钻心刺痛……

疼痛,尤其是慢性疼痛,日夜不停地尖叫,折磨着全球数亿人。吃止痛药怕伤胃,打封闭怕有副作用——到底有没有一种方法,能精准关掉这个警报器?

要想关掉警报,得先知道警报器长啥样。

脊髓的背根神经节里有 “伤害感受器”的神经元,是身体的“警报系统”。我们之所以能感知千变万化的刺激,全都靠它们。但问题来了:为什么有些神经元对机械刺激“无动于衷”,而有些却“反应过度”?

以前,科学家研究这些警报器,主要靠看它们的RNA(基因蓝图)。但这有个致命问题:RNA只是“图纸”,真正决定神经元行为、执行功能的,其实是蛋白质——也就是“施工队”。

想要真正理解疼痛,我们必须直接看蛋白质。

2026年4月11日,德国在期刊Nat Commun(IF=15.7)上发表了题为“Deep visual proteomics uncovers nociceptor diversity and pain targets”的研究论文,该研究利用深度视觉空间蛋白质组学技术,首次从小鼠感觉神经元中绘制出高分辨率的“空间蛋白地图”,并发现了一个全新的疼痛治疗靶点——B3GNT2[1]

研究思路

研究者设计了一条层层递进的技术路径:

培养神经元建立方法 → 组织切片验证模型 → 单神经元展示极限 → 敏化模型发现靶点

核心问题链条:

1. 能否从功能定义的神经元中获得高深度蛋白质组?

2. 培养神经元是否改变了其原生蛋白身份?

3. 能否在单细胞分辨率进行空间蛋白质组分析?

4. 这套技术能否发现真正的疼痛治疗新靶点?

文章亮点

01 真正的“空间”分辨率:研究采用5μm组织切片,通过AI引导的激光显微切割,精准收集特定标记的神经元——切割前先“看见”,确保空间定位准确。

02 超高灵敏度:仅需30-50个神经元,即可定量超过6000种蛋白质;甚至从四分之一个神经元中也能检测到近3000种蛋白

03 培养vs组织,高度一致:这是首次在空间蛋白质组水平验证感觉神经元培养模型的保真度——蛋白重叠度超过90%,Pearson相关系数达0.73。

04 单神经元蛋白质组可行:从单个CGRP⁺神经元切片中可定量700-2000种蛋白,已能清晰区分神经元亚型。

05 发现并验证新靶点B3GNT2:应用该技术发现B3GNT2是炎症性机械痛超敏的关键效应分子,siRNA敲低可完全阻断疼痛超敏反应。

研究结果

1.空间蛋白质组学揭示三类感觉神经元的功能与蛋白特征解析

研究者从小鼠DRG培养神经元中,选取肽能非肽能机械感受器三种亚型,每亚型每只小鼠收集50个细胞。先通过膜片钳电生理确认功能差异(肽能机械敏感率>50% vs 非肽能10%);再利用免疫荧光标记引导激光捕获显微切割进行空间蛋白质组分析。结果定量超过6000种蛋白质,主成分分析(PCA)显示三个亚型清晰分离,并鉴定出亚型特异性标志物(肽能:Hpcall;非肽能:Armcx1)。表明空间蛋白质组学可从少量功能定义的细胞中获得高深度亚型特异性蛋白质组。

1776997835361209.png

2.空间蛋白质组学验证培养模型可靠性

为验证体外培养神经元是否保留原生蛋白质身份,研究者从小鼠L3-L4 DRG组织切片(5μm)中,以CGRP⁺(肽能)和P2X3⁺(非肽能)神经元为对象,每只小鼠每亚型收集100个神经元切片进行空间蛋白质组分析。结果发现组织切片数据与前期培养神经元数据两类亚型的蛋白质重叠度均超过90%差异蛋白丰度高度相关(r=0.73),组织特有蛋白主要来自细胞外基质首次在空间蛋白质组水平验证了培养模型的可靠性

1776997810950011.png

3.单神经元空间蛋白质组学:迈向“同一细胞”多组学联用

pooled分析会掩盖单细胞水平的异质性,且将蛋白质组数据与单细胞转录组数据直接整合需要单细胞分辨率。因此,研究者旨在验证空间蛋白质组学是否能在单神经元水平获得足以区分亚型的蛋白质组信息

从小鼠DRG组织切片中,以单个CGRP⁺(肽能)和P2X3⁺(非肽能)神经元为对象,每亚型收集54个单细胞,通过单细胞激光捕获显微切割结合超低输入样品处理进行单细胞空间蛋白质组学分析。结果显示,单神经元可定量700-2000种蛋白(机械感受器可达3615种)单细胞水平已能清晰区分肽能vs非肽能,且可与scRNA-seq数据跨组学映射,该研究为未来“同一细胞”的电生理+蛋白组联用奠定了技术基础。

1776997778602908.png

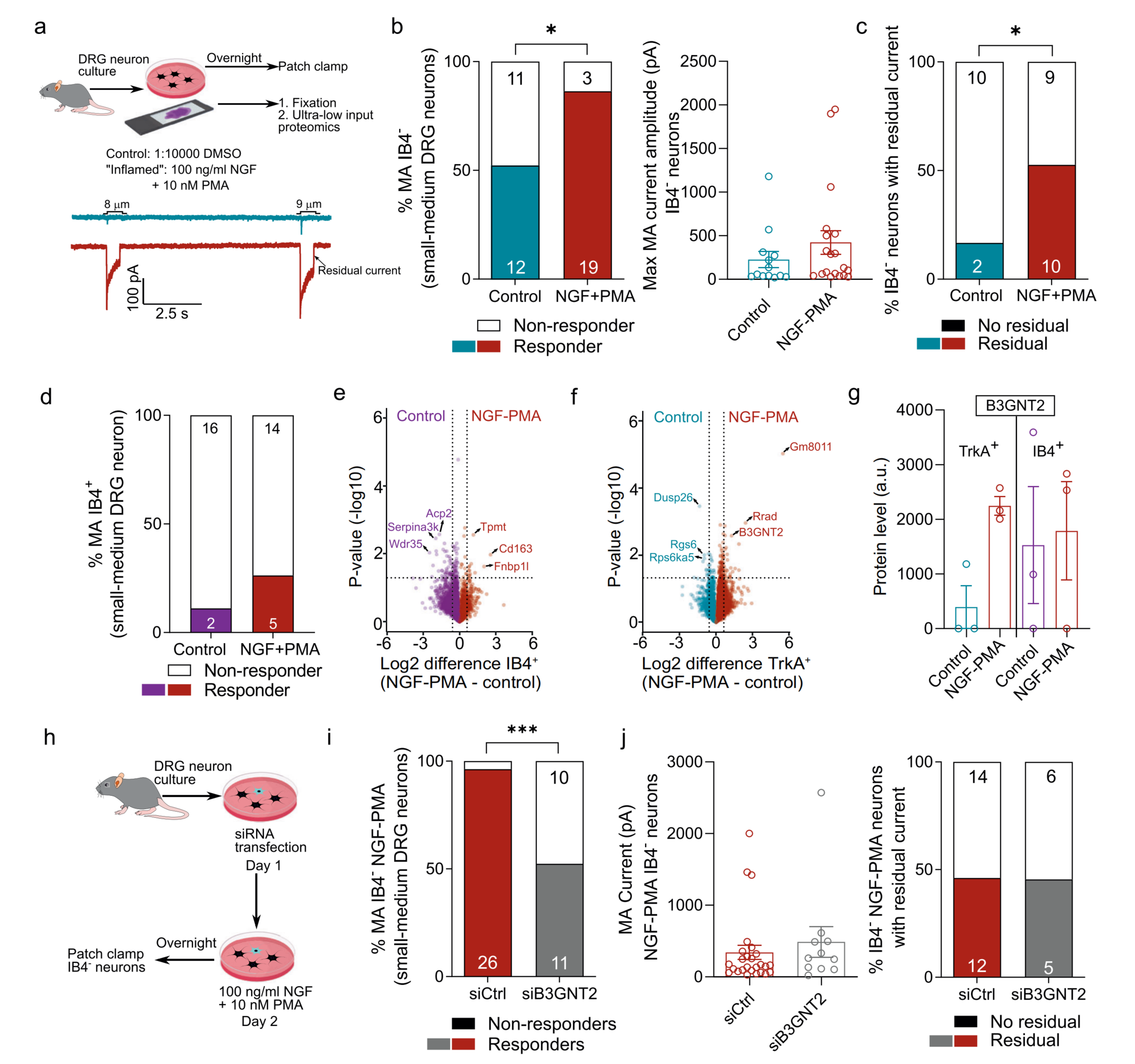
4.空间蛋白质组学发现B3GNT2是疼痛敏化的关键

为模拟发炎时“碰一下就痛得要命”的状态,研究者构建了炎症疼痛模型(NGF+PMA处理)。结果发现,肽能神经元的机械敏感率从不足50%飙升至90%以上。用空间蛋白质组学对比“正常”与“发炎”状态的蛋白地图,发现B3GNT2在发炎状态下暴增(3/3样本检出 vs 对照组1/3)。这个蛋白就像疼痛的“放大器”——有了它,轻微触碰也会被放大成剧烈疼痛。但当用siRNA敲低B3gnt2(关掉开关)后,机械超敏反应被完全阻断(p=0.0003)。表明空间蛋白质组学成功鉴定B3GNT2为炎症性机械痛超敏的关键效应分,完整展示了其从“发现”到“验证”的闭环能力。

1776997751170258.png

研究结论

本研究首次实现了在组织原位对功能定义的感觉神经元进行高深度空间蛋白质组分析

1. 培养神经元可靠:与组织原位神经元蛋白质组高度一致,是研究疼痛机制的可靠模型

2. 单神经元可行:700-2000蛋白/细胞,已能区分亚型

3. B3GNT2是新靶点:在炎症性机械痛超敏中起关键作用,敲低可完全阻断敏化

技术展望

空间蛋白质组学的未来方向:

| 临床活检 | 分析人体病理组织中的空间蛋白异质性

| 多组学整合 | 同一组织切片联合空间转录组学 

| 药物靶点发现 | 在原生环境中精准定位疾病相关蛋白

疼痛,尤其是慢性疼痛,是困扰全球数亿人的沉重负担。

这项研究就像在黑夜里点亮了一盏灯——让我们第一次在组织原位、在单细胞分辨率、在蛋白质水平上,看清了疼痛背后的分子世界。

B3GNT2只是开始。 随着空间蛋白质组学技术的普及,我们有望揭开更多疼痛的秘密,为那些饱受慢性疼痛折磨的人们带来真正有效的治疗方案。

青莲百奥解决方案

青莲百奥提供一站式区域空间蛋白质组学和全息空间蛋白质组学服务,从组织切片选择感兴趣的区域(ROI),再到LCM与质谱检测分析,满足您空间蛋白质组研究的多重需求,为空间蛋白质组学领域提供了更多选择。

1776997724511634.png

参考文献

[1] CHAKRABARTI S, MAKHMUT A, MOHAMMADI A, et al. Deep visual proteomics uncovers nociceptor diversity and pain targets [J]. Nature Communications, 2026, 17(1).

联系我们
  • 电话:010-53395839
  • 邮箱:service@qinglianbio.com
  • 地址:北京市海淀永捷南路2号院1号楼
    中关村科学城·乡创中心

@2024北京青莲百奥生物科技有限公司 京ICP备17052224号

留言
您好,现在客服不在线,请留言。
如果没有留下您的联系方式,客服将无法和您联系!
留下以下信息,方便与您及时联系