癫痫是一种常见的慢性神经系统疾病,约三分之一的患者对靶向离子通道的抗癫痫药物(ASMs)无反应。颞叶癫痫(TLE)是最常见的耐药性癫痫类型,其发病机制与兴奋性和抑制性神经传递失衡密切相关。N-甲基-D-天冬氨酸受体(NMDAR)在癫痫的发病机制中扮演着关键角色,其过度激活与癫痫发作密切相关。然而,直接抑制NMDAR的药物往往伴随着严重的副作用,因此,寻找新的治疗靶点和高效低毒的药物成为研究重点。
2025年6月2日,中国医学科学院基础医学研究所许琪研究员团队在《Nature Chemical Biology》发表了题为“Pharmacological inhibition of PSPH reduces serine levels and epileptic seizures”的论文。这项研究通过对TLE患者、小鼠/食蟹猴TLE模型、原代星形胶质细胞等进行代谢组学、蛋白质组学、磷酸化修饰组学等多学科交叉研究,深入探讨了PSPH(磷酸丝氨酸磷酸酶)在癫痫中的作用机制,成功筛选出了一种具有显著抗癫痫效果的PSPH抑制剂——Z218484536,为难治性癫痫患者带来了新的曙光。
青莲百奥为该研究提供了磷酸化修饰组学、定量蛋白组学检测及分析服务。

样本信息
临床样本:TLE患者(伴或不伴海马硬化)及无神经系统疾病的尸检对照海马组织;
动物模型:C57BL/6J小鼠及食蟹猴海马注射海人酸(KA)诱导的急慢性癫痫模型;
细胞模型:原代培养的星形胶质细胞。
实验技术
定量蛋白组学、磷酸化修饰蛋白组学、代谢组学、免疫荧光(IF)、免疫印迹(WB)、siRNA、AAV介导的基因过表达/敲除、药代动力学(PK)、分子对接、高通量虚拟筛选(HTVS)
研究亮点
创新性靶点:首次发现磷酸丝氨酸磷酸酶(PSPH)是调控星形胶质细胞L-丝氨酸合成的关键酶,并证实其抑制可降低D-丝氨酸水平,从而抑制癫痫发作。
高效抑制剂:成功筛选出Z218484536作为强效PSPH抑制剂,并在多种模型中验证了其抗癫痫效果。
多模型验证:在KA诱导的小鼠及食蟹猴急慢性TLE模型中均证实了Z218484536的抗癫痫效果。
安全性评估:通过药代动力学、细胞毒性实验、动物行为测试等,证明了Z218484536具有良好的安全性和耐受性。
机制解析:揭示了“丝氨酸穿梭”通路(星形胶质细胞→神经元→NMDAR激活)在癫痫中的作用,为靶向代谢通路的抗癫痫策略提供了新思路。
研究结果
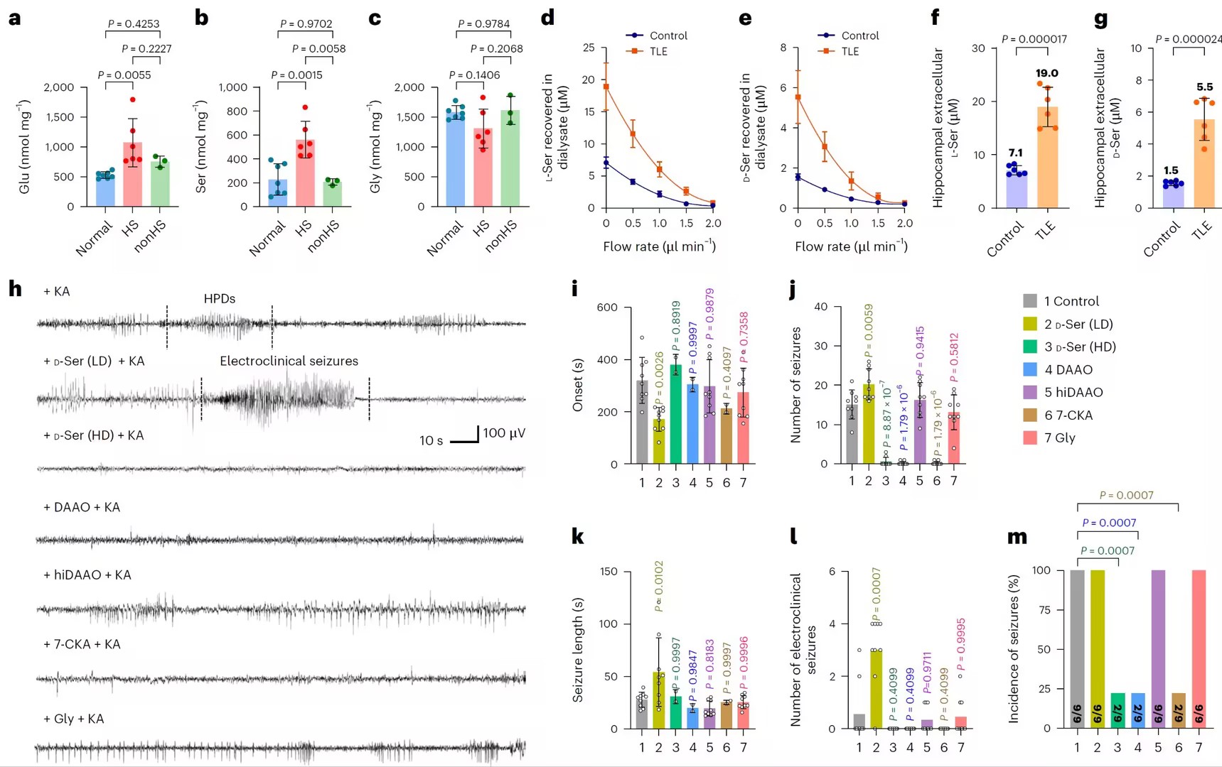
一、D-丝氨酸对KA诱导的急性癫痫至关重要
研究发现,与正常对照组相比,TLE患者和KA诱导的TLE小鼠模型的海马组织中D-丝氨酸和L-丝氨酸水平显著升高。在KA诱导的急性癫痫模型中,通过预注射低剂量(10μM)D-丝氨酸可以缩短癫痫发作的潜伏期并加剧癫痫症状,而通过D-氨基酸氧化酶(DAAO)降解D-丝氨酸则能几乎完全抑制KA诱导的急性发作;此外,7-氯犬尿氨酸(7-CKA),一种NMDA受体的甘氨酸调节位点的选择性拮抗剂,也能预防KA诱导的急性发作。这种抑制效果可能是高剂量(100μM)D-丝氨酸与NMDAR谷氨酸结合位点的非特异性竞争。这些结果表明D-丝氨酸对KA诱导的急性癫痫发作至关重要。

图1 D-丝氨酸促进KA诱导的急性癫痫发作
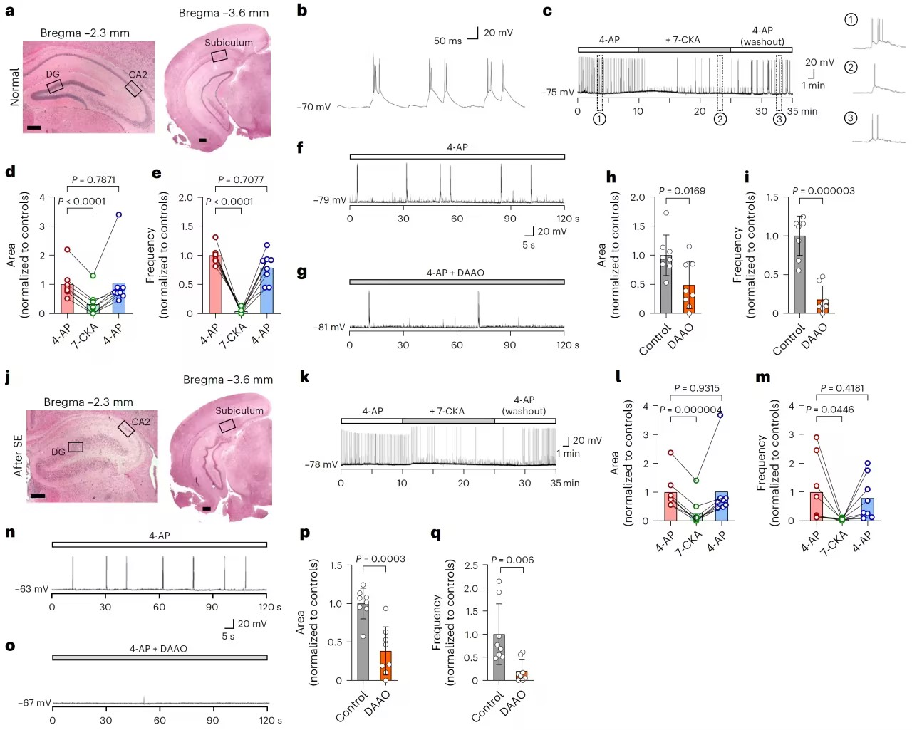
二、D-丝氨酸耗竭抑制慢性癫痫发作并减轻CA2神经元的癫痫样放电
在KA诱导的TLE小鼠模型中,通过海马注射DAAO(可降低D-丝氨酸水平)或7-CKA(可阻止其与NMDA受体结合)可显著抑制自发性癫痫发作,而补充D-丝氨酸则无显著影响,表明慢性癫痫状态下NMDAR可能已被内源性D-丝氨酸饱和。
研究发现,使用4-氨基吡啶(4-AP)诱导癫痫样放电(PDS)后,DAAO和7-CKA能显著抑制CA2区神经元的PDS,但对齿状回(DG)和下托区神经元影响有限。此外,低剂量D-丝氨酸增强CA2区PDS,而高剂量则对CA2区PDS起到抑制效果。这些发现揭示了D-丝氨酸对CA2神经元的癫痫样放电具有正向调节作用,这可能是D-丝氨酸耗竭在海马体中具有抗癫痫效果的神经生理机制。表明,D-丝氨酸可能通过特异性调控海马CA2区神经元活动影响癫痫发作。

图2 海马D-丝氨酸耗竭抑制4-AP诱导的CA2神经元PDS
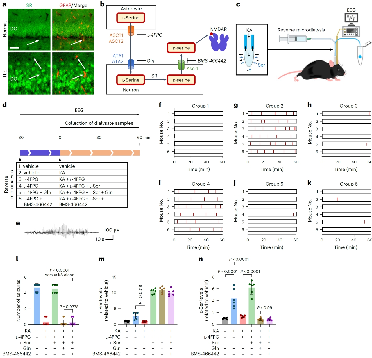
三、星形胶质细胞来源的L-丝氨酸调节癫痫发作
星形胶质细胞作为大脑L-丝氨酸的主要来源,但在TLE模型小鼠的海马标记星形胶质细胞中未表达丝氨酸消旋酶(SR),提示其可能仅作为L-丝氨酸的生产者。实验表明,星形胶质细胞通过ASCT1/2释放L-丝氨酸,经神经元ATA1/2摄取后转化为D-丝氨酸,最终通过Asc1释放以激活NMDARs。在癫痫模型中,抑制L-丝氨酸转运(L-4FPG)或阻断神经元D-丝氨酸释放(谷氨酰胺/BMS-466442)显著减少癫痫发作,而外源补充L-丝氨酸可逆转此效应。这些结果揭示了星形胶质细胞衍生的L-丝氨酸通过丝氨酸穿梭途径调控D-丝氨酸水平及NMDAR活性,进而影响癫痫发作的关键机制。

图3 星形胶质细胞衍生的L-丝氨酸调节D-丝氨酸水平和癫痫发作活动
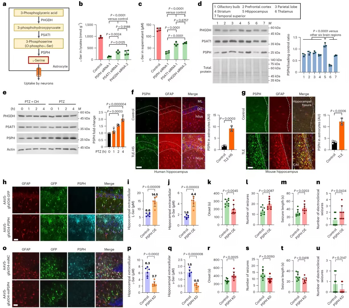
四、PSPH调节L-丝氨酸水平和癫痫发作
磷酸丝氨酸磷酸酶(PSPH)是L-丝氨酸从头合成途径中的关键调节酶。主要研究了PSPH在星形胶质细胞L-丝氨酸合成中的核心调控作用及其对癫痫发作的关键影响。实验发现,PSPH(而非PHGDH或PSAT1)的敲除会显著降低细胞内外的L-丝氨酸水平,且其在癫痫患者和模型小鼠的海马区表达异常升高。通过遗传操作发现,PSPH过表达会增加海马区L-丝氨酸和D-丝氨酸水平,加剧KA或PTZ诱导的癫痫发作;而特异性敲低星形胶质细胞中的PSPH则能降低丝氨酸水平并减轻癫痫症状。这些结果证实PSPH通过调控L-丝氨酸的从头合成影响NMDAR激活,是潜在的抗癫痫治疗靶点。

图4 PSPH在TLE中上调并调节细胞外L-丝氨酸和D-丝氨酸以及癫痫发作
五、PSPH抑制剂Z218484536的鉴定与安全性评价
通过高通量虚拟筛选(HTVS)及体外酶活性实验,从200多万种化合物中筛选出新型小分子PSPH抑制剂Z218484536,该化合物能特异性结合PSPH(Kd=0.23μM)并竞争性抑制其催化活性(IC50≈0.4μM),有效阻断星形胶质细胞中L-丝氨酸的合成。在癫痫模型中,Z218484536(4mg/kg)表现出显著抗癫痫效果:可延迟PTZ诱导的急性发作、减轻发作程度,并在慢性TLE模型中剂量依赖性降低海马区L/D-丝氨酸水平。
药代动力学研究发现,该化合物具有良好血浆暴露量(1088h·ng/mL)、半衰期(2.7h)和血脑屏障穿透力(脑/血浆比0.33)。通过CCK-8实验和急性毒性实验的安全性评价表明,该化合物无细胞毒性,半数致死量(LD50=596mg/kg)较高,且不影响实验动物的运动功能和情绪状态。这些数据表明Z218484536具有良好的药代动力学特征和安全性,为其作为抗癫痫候选药物提供了重要支持。

图5 通过虚拟筛选和实验验证确定了新的PSPH抑制剂
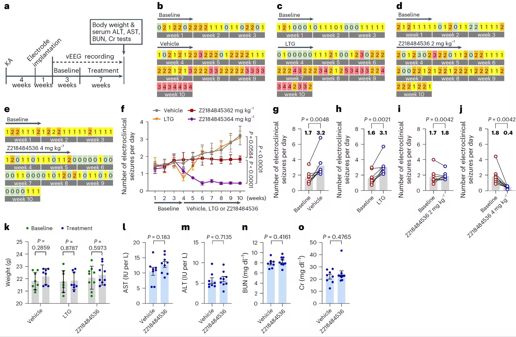
六、Z218484536在TLE小鼠/食蟹猴模型中具有抗癫痫效果
在KA诱导的慢性TLE小鼠模型中,Z218484536能够显著减少自发性癫痫发作的频率,且长期使用不引起体重下降或肝肾损伤。此外,Z218484536在小鼠体内具有良好的药代动力学特性,能够穿透血脑屏障,并在脑组织中达到有效浓度。在非人灵长类动物食蟹猴TLE模型中,Z218484536同样表现出显著的抗癫痫效果,长期治疗(2mg/kg/日)可显著降低癫痫样放电频率达80%,且1小时后血药浓度达治疗水平(254.8ng/mL)。这些结果证明Z218484536通过靶向PSPH调控丝氨酸代谢,在不同物种中均能有效抑制癫痫活动,凸显其作为新型抗癫痫药物的转化价值。

图6 Z218484536在KA小鼠慢性TLE模型中具有抗癲痫作用
研究结论
该研究揭示了D-丝氨酸及其前体L-丝氨酸在TLE中的关键作用,并通过遗传和药理学手段证明了降低星形胶质细胞来源的L-丝氨酸水平可以发挥抗癫痫效果。
PSPH作为L-丝氨酸合成的关键调节酶,被证实是一个极具潜力的抗癫痫治疗靶点。
Z218484536作为一种新型的PSPH抑制剂,在小鼠和食蟹猴模型中均显示出良好的抗癫痫效果和安全性,为TLE的治疗提供了一个极具前景的候选药物。
参考文献
[1] Sha L, Wang Y, Meng P, et al. Pharmacological inhibition of PSPH reduces serine levels and epileptic seizures. Nat Chem Biol. 2025 Jun 2. doi: 10.1038/s41589-025-01920-5.
青莲百奥合作文章
青莲百奥深度参与众多前沿研究,与中国医学科学院、中国科学院、军事医学研究院、国家蛋白质科学中心、四川大学华西医院等顶尖科研机构通力合作,累计发表SCI论文近200篇,累计影响因子(IF)超1500。多项重磅研究成果发表于《Nature》《Science Translational Medicine》《Nature Communications》等国际顶级期刊。
